【土拍快讯】底价成交!长沙县首宗要求“交房即交证”地块已定!
扫描到手机,新闻随时看
扫一扫,用手机看文章
更加方便分享给朋友
6月30日长沙县有六宗经营性用地开拍,为[2020]长沙县021号-026号地块,包含两宗商住用地,四宗商业用地。六宗地块均以底价成交,分别被长沙永屹创元置业有限公司、湖南省嘉年华旅游客运有限公司、湖南恒凯置业有限公司、湖南望新璀璨实业有限公司、长沙县通途交通投资建设有限公司摘得。其中湖南省嘉年华旅游客运有限公司一次拿下022号、023号两宗地块。
值得关注的是,长沙县021号、长沙县022号均为商住用地,两宗地块建设均需符合“交房即交证”要求,是长沙县首宗“交房即交证”要求写入地块挂牌的交易条件的招挂拍地块,此次分别由长沙永屹创元置业有限公司及湖南省嘉年华旅游客运有限公司摘得,今后如何规划值得期待。
六宗地块情况如下:
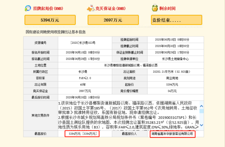
[2020]长沙县021号
长沙县021号为商住用地,被长沙永屹创元置业有限公司以49840万元底价摘得。成交楼面价为2500.01元/平。长沙永屹创元置业有限公司于2017年12月14日在长沙市望城区市场监督管理局登记成立。据查,长沙永屹创元置业有限公司为新城控股集团旗下子公司。新城控股集团是中国房地产行业20强,在长沙开发项目有望城区的新城国际花都,全装住宅均价为8000元/平。
以下是地块详情:
地块位于长沙县榔梨街道花园村佳园路以东、黄兴大道以西、新城路以北。地块西临榔梨街道花园村用地和佳园路,北临榔梨街道花园村用地。地块周边有财汇新天地(建设中),湖南农业大学、湖南生物机电职业技术学院(东湖校区)、湖南三一工业职业技术学院。地块临近长沙磁浮快线及高铁南站,交通较便利。目前地块附近无在售楼盘。

地块总面积为81276.00平方米,出让面积为66453.00平方米,总建筑面积为199359平方米。地块容积率1.0<FAR≤3.0,建筑密度D%≤30%,绿地率GRA%≥35%,建筑控制高度:H≤100米。
据宗地出让须知,该宗地的挂牌条件为:
1、需按《长沙市城镇住宅小区配套中小学校幼儿园建设及产权移交暂行办法》(长政办发〔2018〕6号)的要求配套建设幼儿园,建成后无偿移交给县教育局;
2、按照《长沙县新建商品房“交房即交证”改革工作方案试行》,项目建设需符合“交房即交证”要求。

[2020]长沙县022号
长沙县022号为商住用地,被湖南省嘉年华旅游客运有限公司以12474万元底价摘得,成交楼面价为1100元/平。湖南省嘉年华旅游客运有限公司于2014年7月2号在长沙市工商行政管理局雨花分局登记成立。公司主要经营范围为市际包车客运、省际包车客运、市际旅游客运、省际旅游客运。
以下是地块详情:
地块位于长沙县榔梨街道新城路以南、福泽路以东、佳园路以西。地块南临长沙县土地储备中心用地,该地块临21号地块,周边配备基本重合。地块临近长沙磁浮快线及高铁南站,交通较便利,周边配备待完善。目前附近无在售楼盘。

地块总面积为44322.91平方米,出让面积为37799.38平方米,总建筑面积为113398.14平方米。地块容积率:1.0<FAR≤3.0,建筑密度:D%≤28%,绿地率:GRA%≥35%,建筑控制高度:<50M,商住比3:7。
据宗地出让须知,该宗地的挂牌条件为:
1、该宗地用于湖南旅游客运综合服务和配套生活服务项目的开发,且旅游客运项目为湖南省旅游业“十三五”发展规划纲要重大项目。
2、该宗地为榔梨街道拆迁安置房源用地,须提供20%的房源作为榔梨街道办事处确定的拆迁安置户团购房。
3、参与摘牌单位须持有与榔梨街道办事处签订的提供拆迁安置团购商品房源的意向协议书,竞得单位须在成交后3个工作日内与榔梨街道办事处签订关于提供拆迁安置团购商品房源的正式协议书,没有按规定签订意向协议和正式协议的,取消竞得资格,保证金不予退还。
4、按照《长沙县新建商品房“交房即交证”改革工作方案试行》,项目建设需符合“交房即交证”要求。

[2020]长沙县023号
长沙县023号为商业用地,被湖南省嘉年华旅游客运有限公司以5394万元底价摘得,成交楼面价为764.3元/平。湖南省嘉年华旅游客运有限公司同时拿下022号、023号地块。该公司于2014年7月2号在长沙市工商行政管理局雨花分局登记成立。公司主要经营范围为市际包车客运、省际包车客运、市际旅游客运、省际旅游客运。
以下是地块详情:
地块位于长沙县榔梨街道新城路以南、福泽路以西。地块东临福泽路,南临榔梨街道花园村用地,西临双馨路,北临新城路。该地块位于021号地块的对面。目前附近无在售楼盘。

地块总面积为40345.58平方米,出让面积为35283.21平方米。总建筑面积为70566.42平方米。地块容积率:FAR≤2.0,建筑密度:D%≤30%,绿地率:GRA%≥35%,建筑控制高度:<50M。
据宗地出让须知,该宗地的挂牌条件为:
1、该宗地用于湖南旅游客运综合服务和配套生活服务项目开发,且旅游客运项目为湖南省旅游“十三五”发展规划纲要重大项目。
2、竞买人或其控股公司必须具备省际旅游客运企业经营资质,实际控股时间不得少于3年;拥有150台以上客运车辆,有10年以上旅游客运经营的经验。

[2020]长沙县024号
长沙县024号为商业用地,被湖南恒凯置业有限公司以6447万元底价摘得,成交楼面价为845.3元/平。湖南恒凯置业有限公司于2003年05月12日在长沙县市场监督管理局登记成立。据查,湖南恒凯置业有限公司为一家拥有三级开发资质的专业从事房地产开发经营的房地产公司,在长沙开发了鸿润园、新远时代、尚城、榔梨综合市场项目。
以下是地块详情:
地块位于长沙县榔梨街道花园村佳园路以东、骏德路以西、秋江路以北。地块东临骏德路和榔梨街道花园村用地,南临秋江路和榔梨街道花园村用地,西临佳园路,北临长沙县土地储备中心用地和榔梨镇花园小学用地。地块临近长沙磁浮榔梨站,周边有榔梨镇中心商贸城、湘桦购物中心。目前附近无楼盘在售。

地块总面积为41552.02平方米,出让面积为 38133.99平方米,总建筑面积为76267.98平方米。地块商业商务比例为75%:25%;容积率:FAR≤2.,建筑密度:D%≤40%,绿地率:GRA%≥20%,建筑控制高度:H≤100米。
据宗地出让须知,该宗地的挂牌条件为:
1.竞买申请人自持商业规模不小于4万平方米,同时竞得人自持项目物业比例不得低于项目总建筑面积规模的50%,自持年限不低于8年,销售部分由县商务局、县自然资源局、县住建局进行确认后,方可对外出售。
2.竞买人在竞买之前须与榔梨街道签订招商引资意向合同,竞得人在签订成交确认书之前须提交正式合同,未按规定提交正式合同的将取消竞得资格,保证金不予退还。

[2020]长沙县025号
长沙县025号为商业用地,被湖南望新璀璨实业有限公司以5961万元底价摘得,成交楼面价为846.9元/平。湖南望新璀璨实业有限公司于2020年3月11日在长沙县市场监督管理局登记成立。据查,湖南望新璀璨实业有限公司为湖南望新建设集团股份有限公司旗下子公司,公司业务涵盖房屋建筑、水利水电、市政、公路桥梁、机电安装、装饰装修等领域。拥有房屋建筑工程施工总承包特级资质和市政、水利水电等十个一级资质。
以下是地块详情:
地块位于长沙县星沙街道支二路以东、开元东路以北,地块东临长沙县土地储备中心用地,北临长沙县土地储备中心用地。地块周边有华润置地广场、新长海尚悦广场,易初莲花、通程商业广场等,商业配备完善。临近星沙文化公园、绿化广场、星沙公园、星城公园,居民休闲去处多。目前附近在售楼盘有:世景国际广场在售全装公寓,均价9600元/平。中建悦和城在售毛坯公寓,均价8600-8700元/平。深业睿城在售毛坯住宅,均价8500元/平起。

地块总面积为21268.00平方米,出让面积为14663.57平方米,总建筑面积为70385.136平方米。地块容积率:FAR≤4.8,建筑密度:D%≤35%,绿地率:GRA%≥30%,建筑控制高度:H≤150米并满足黄花机场净空保护区限高及相关规范要求。
据宗地出让须知,该宗地的挂牌条件为:
1、意向竞买人须具有1个建筑业特级资质,注册资本不低于10亿元。
2、该宗地拟建项目为总部经济项目,总投资不低于4亿元,年税收贡献不低于3200万元,物业自持比例为100%。
3、意向竞买人在参与竞买前需就该宗地开发与长沙县人民政府签订招商引资项目意向协议。

[2020]长沙县026号
长沙县026号为商业用地,被长沙县通途交通投资建设有限公司以3067万元底价摘得,成交楼面价为868元/平。长沙县通途交通投资建设有限公司于2003年5月19日在长沙县市场和质量监督管理局登记成立。该公司经营范围包括交通设施工程施工、交通设施安装、土地管理服务等。
以下是地块详情:
地块位于长沙县福临镇双起村黄兴大道以西。地块南临福临镇双起村土地,西临福临镇双起村土地,北临福临镇双起村土地。地块临近长沙县高桥镇、路口镇,周边配套待完善。目前附近无在售楼盘。

地块总面积为6423.91平方米,出让面积为5887.53平方米,总建筑面积为3532.518平方米。地块容积率:FAR≤0.6,建筑密度:D%≤30%,绿地率:GRA%≥30%,建筑控制高度:H≤12米。
据宗地出让须知,该宗地的挂牌条件为:
1、竞买人必须取得县商务局的预核准文件,方可报名参与摘牌。

(作者丨曹菀迅、吴丹婷)
声明:本文由入驻焦点开放平台的作者撰写,除焦点官方账号外,观点仅代表作者本人,不代表焦点立场。
