速看!雨花区2021年公办小学学区划分方案挂网公示
扫描到手机,新闻随时看
扫一扫,用手机看文章
更加方便分享给朋友
出品丨搜狐焦点长沙站
“家门口”有没有新增小学?学区是否有变化?日前,雨花区教育挂网公示《雨花区2021年公办小学学区划分方案(征求意见稿)》,并向社会广泛征求意见,公示期为3月23日——3月27日。
根据《方案》:公办小学学区划分由雨花区教育局负责,有关学区划分问题以雨花区教育局解释为准;已交房但未划分学区的楼盘需由开发商到雨花区教育局提出学区划分申请,经区教育局审核后再进行学区划分或调剂入学;公办小学学区划分保持相对稳定,教育行政管理部门可根据生源和学校动态变化情况每学年度作适当调整;学区内由于生源增长导致容量不够,不能完全接纳本学区适龄儿童(少年)入学的,由区教育行政部门按照生源排序和相对就近的原则统筹安排。
对雨花区公办小学学区划分及入学政策有疑问的,请咨询雨花区教育局基础教育科。与此同时,“长沙市普通中小学入学报名系统”网上报名自4月1日上午9时起正式开通,报名截止日期为4月15日。
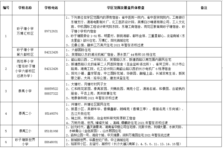
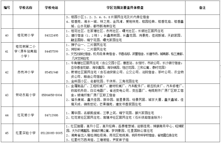
附:雨花区学区范围及覆盖具体楼盘


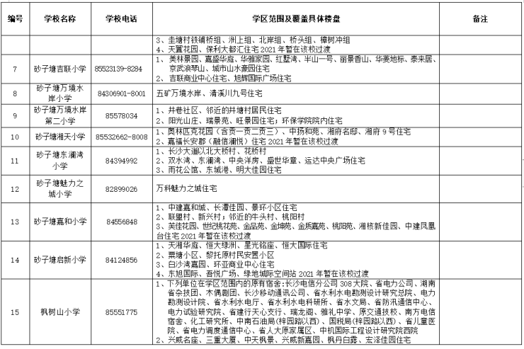
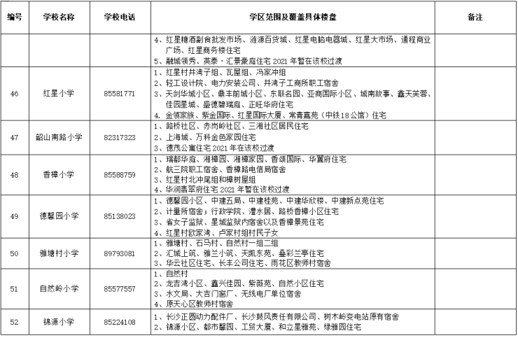
附:雨花区学区范围及覆盖具体楼盘


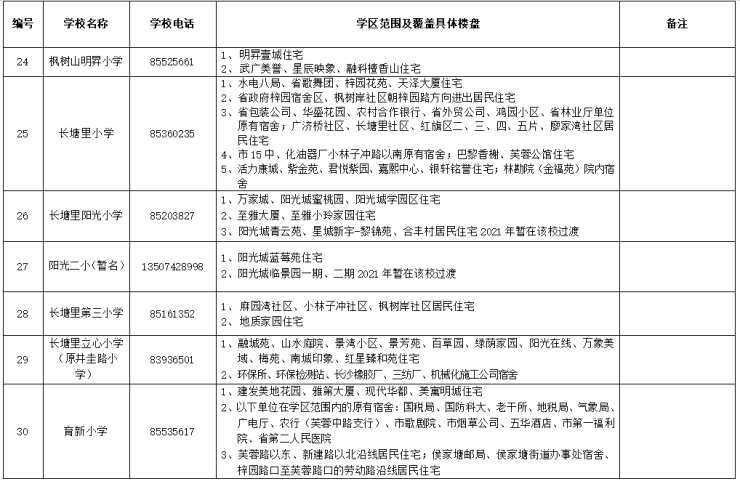
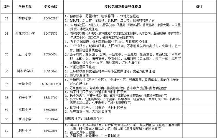
附:雨花区学区范围及覆盖具体楼盘


附:雨花区学区范围及覆盖具体楼盘


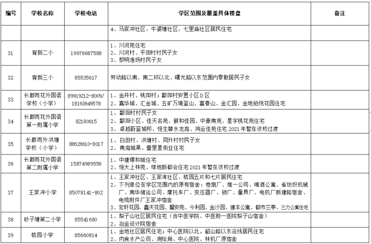
附:雨花区学区范围及覆盖具体楼盘



声明:本文由入驻焦点开放平台的作者撰写,除焦点官方账号外,观点仅代表作者本人,不代表焦点立场。
