与你有关!长沙疫情较新信息,相关患者停留场所一看便知
扫描到手机,新闻随时看
扫一扫,用手机看文章
更加方便分享给朋友
目前新冠肺炎疫情防控形势依然严峻,由德尔塔变异株输入引发的本土病例已波及全国多个省份及市区,湖南的张家界、株洲、长沙、湘潭、湘西及益阳均有确诊病例,不少区域调整为中风险地区。因此,避免聚集、做好个人防护依旧非常重要。据湖南卫健委较新消息,截至发稿,湖南现有确诊43例,昨日新增确诊15例,无症状3例;长沙现有确诊2例,昨日无新增。
长沙情况:2例确诊3例无症状感染者
较新消息,长沙现有2例新冠病毒核酸阳性检测者,3例新冠肺炎无症状感染者。

长沙确诊病例、无症状感染者及其他城市确诊病例,在长沙多个场所有停留。扫码进群,立即查看确诊病例停留场所和你的距离(实时更新)。

市民牢记:做好防护 不信谣不传谣
作为普通市民,我们该如何做呢?
首先,遵守规定。近期不要前往中高风险地区,尽量不要出省,日常出行时要做到健康码和行程码在手,必要时可做核酸检测。
其次,主动报告。若在近14天内有中高风险地区及其所在城市旅居史,或与病例活动轨迹有交集的,要及时向社区报备,社区将根据具体情况安排隔离排查和核酸检测。
再次,做好防护。及时接种疫苗,戴好口罩、常洗手、常通风、保持社交距离,做到不串门、不聚集,回家、上班时配合门卫人员进行体温检测、信息核对。同时持续关注自己和家人健康状况。
最后,不信谣不传谣。谣言的传播扩散严重影响防疫工作,大家要不信谣、不传谣,一切以官方权威信息为准。
长沙市县两级疾控中心24小时值班电话
长沙市疾控中心 值班电话:0731-84792176
芙蓉区疾控中心 值班电话:17700795321
天心区疾控中心 值班电话:0731-85286911
岳麓区疾控中心 值班电话:0731-88940746
开福区疾控中心 值班电话:0731-84310097
雨花区疾控中心 值班电话:0731-85880843
望城区疾控中心 值班电话:0731-88075708
长沙县疾控中心 值班电话:0731-84015781
浏阳市疾控中心 值班电话:0731-83612510
宁乡市疾控中心 值班电话:0731-81830729
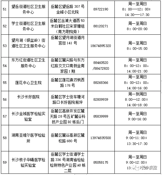
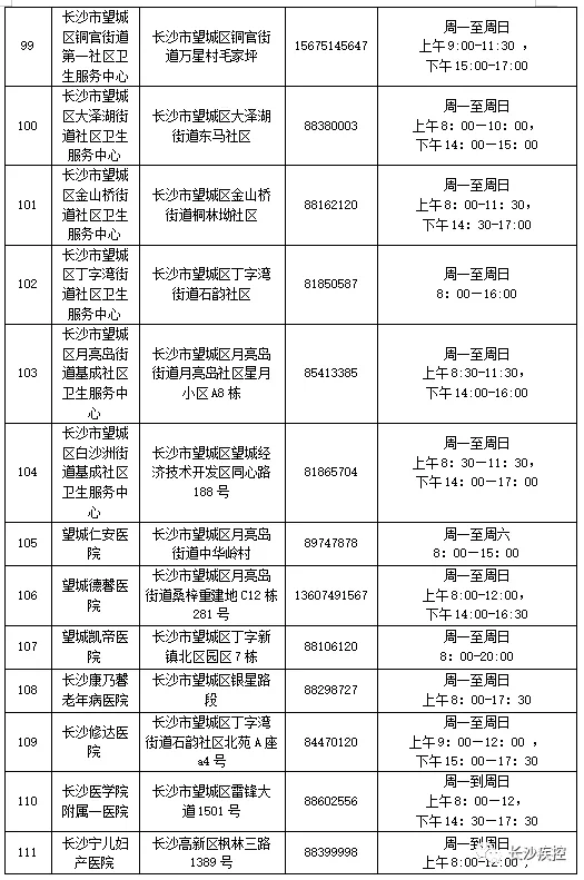
长沙各区域较新核酸检测地点(源自长沙疾控)


















声明:本文由入驻焦点开放平台的作者撰写,除焦点官方账号外,观点仅代表作者本人,不代表焦点立场。
