长沙推公积金新政,2月开放长江中游城市群和湖南省内异地贷款
扫描到手机,新闻随时看
扫一扫,用手机看文章
更加方便分享给朋友
出品丨搜狐焦点长沙站
1月18日,长沙市住房公积金管理委员会发布《关于统一长沙住房公积金管理中心和省直分中心业务政策的通知》(以下简称《通知》),通知调整放开了长江中游城市群和湖南省内异地贷款,并且市直与省直公积金“同城不同策”问题得到有效解决。


《通知》旨在解决长沙住房公积金管理中心和湖南省直单位住房公积金管理中心业务政策不一致导致的“同城不同策”问题,对住房公积金贷款、提取以及缴存政策内容进行了统一。该《通知》自2021年2月1日之日起施行,长沙住房公积金管理中心铁路分中心参照执行。


继2018年11月长沙全面停止异地贷款后,长沙再次对部分区域的异地贷款放开口子。《通知》明确,长江中游城市群中签订合作公约的城市,其缴存职工可至长沙中心申请公积金异地贷款,而省内其他城市缴存职工申请异地贷款由省直分中心统一受理。


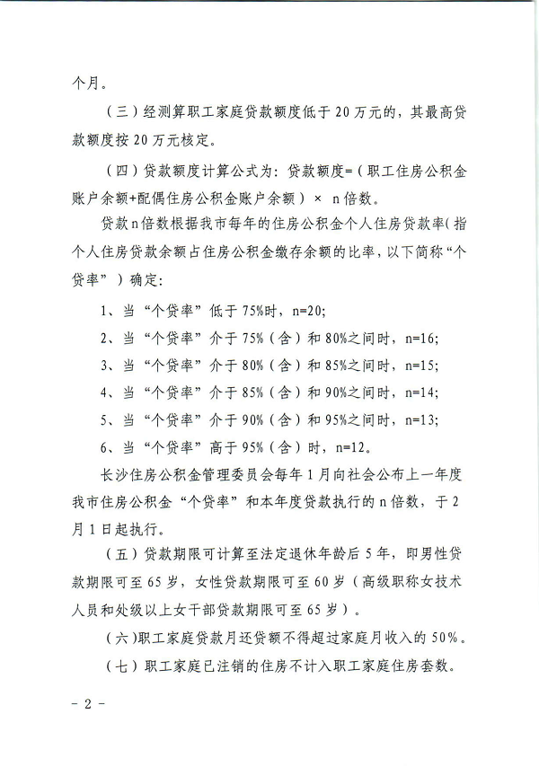
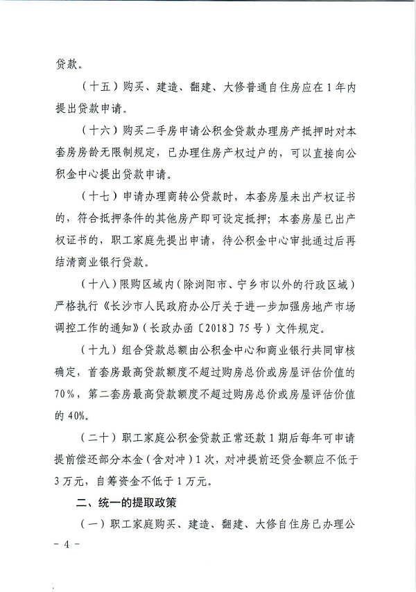
此次《通知》在贷款政策方面统一了贷款条件、较低贷款额度、贷款额度计算公式等20项政策,在提取政策方面统一了第3套以上自住房不予提取等23项政策,在缴存政策方面统一支持灵活就业人员自愿缴存。


在提取政策方面,《通知》规定取消了湖南省内购房、建造、翻建、大修、还贷提取的户籍及工作地限制。对非限购地区购买二手房,应在产权过户满一年后,且提取时产权未注销,方可申请购房提取。
本文内容仅代表作者立场和观点。本文著作权归搜狐焦点所有。未经允许,严禁转载;经允许转载或使用本文时,请注明来源。获得转载授权请联系:focuskf@vip.sohu.com。
声明:本文由入驻焦点开放平台的作者撰写,除焦点官方账号外,观点仅代表作者本人,不代表焦点立场。
